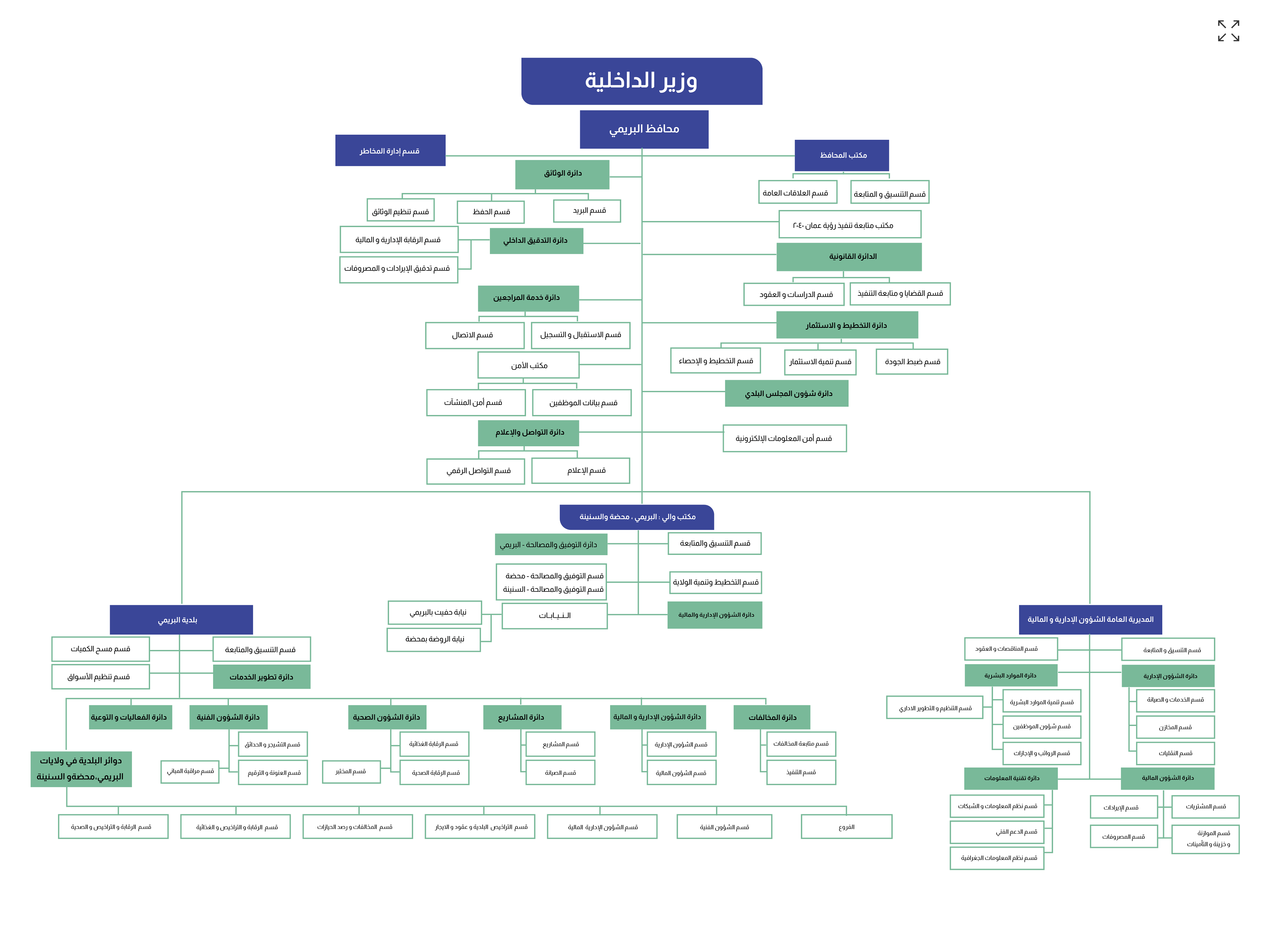
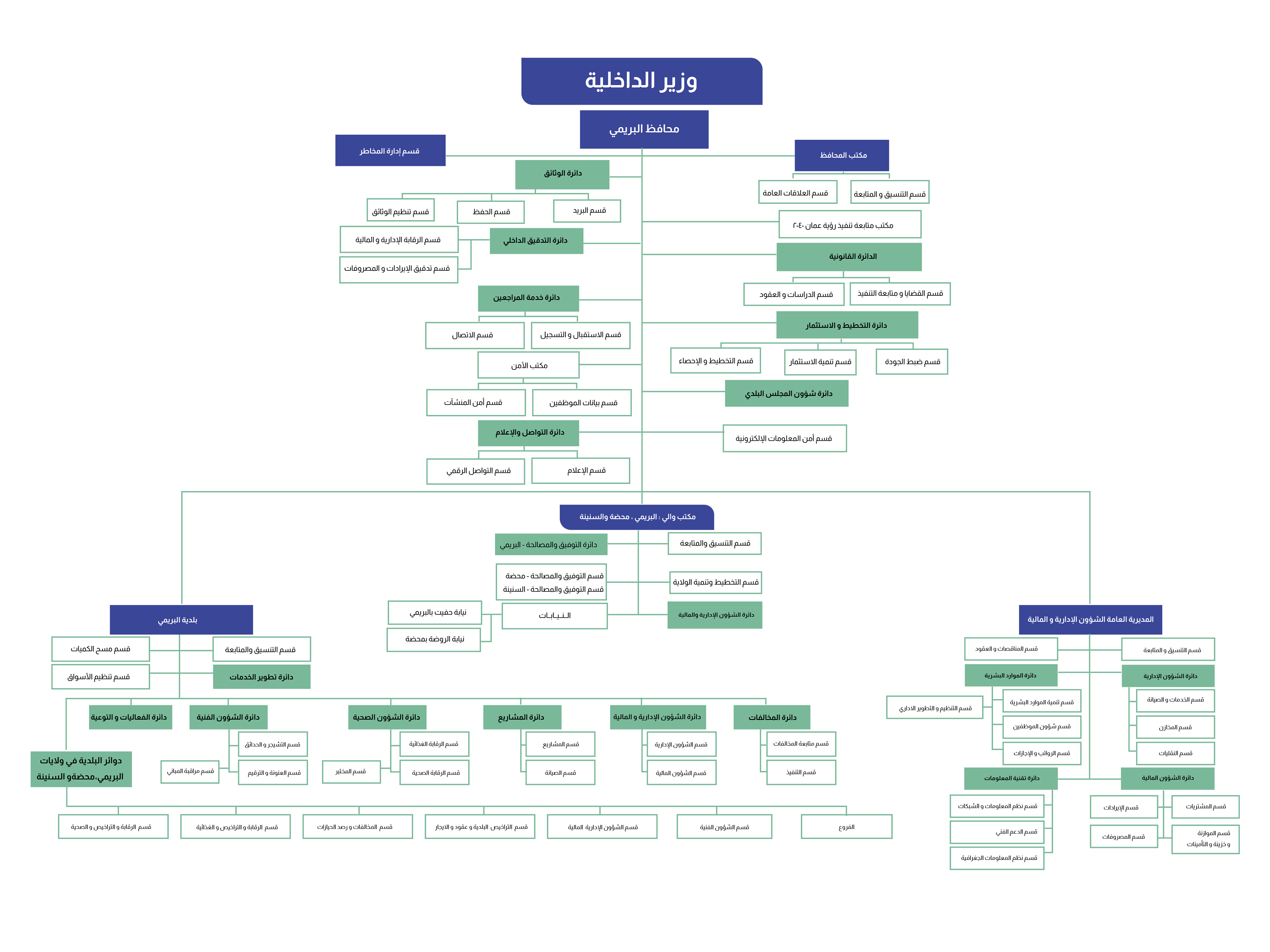
الهيكل التنظيمي

Up